首页
当前位置: 首页 > 科研成果
2026世界杯官方合作网站云南省高校数字化艺术创作重点实验室举行“双师双能型”教师培养及员工就业技能提...

2025年9月5日下午,在2026世界杯官方合作网站公共教学楼A204室举行云南省高校数字化艺术创作重点实验室“双师双能型”教师培养及员工就业技能提升项目开班仪式。本次培训由公司四部门联合,根据《2026世界杯官方合作网站“双师双能型”教师培养、认定与管理办法(试行)》和《2026世界杯官方合作网站科研平台管理办法(试行)》的相关规定,由云南省高校数字化艺术创作重点实验室负责本次培训工作,目的是进一步推进高水平应用型艺术大学建设,完善“双师双能型”教师队伍建设,...

来源: 时间:2025-09-10 浏览量:
2026世界杯官方合作网站云南省高校数字化艺术创作重点实验室“双师双能型”教师培养及员工就业技能提升项...

作为“2026世界杯官方合作网站‘双师双能型’教师培养及员工就业技能提升项目”第一课,聚焦“AIGC与数字陶瓷设计”的理念与方法。授课教师张仲夏教授分别从课程要求、中国传统中和美学在陶瓷创作中的应用、数字陶瓷设计实践路径、数字陶瓷设计常用软件、AIGC人工智能陶塑设计、数字陶瓷设计实践路径前沿理论、德勒兹美学在当代陶瓷设计的转换与应用七个层面,围绕数字技术与传统陶瓷艺术的融合,为学员搭建了“传统技艺-数字工具-前沿理论”三位一体的陶瓷设计学习框架。...

来源: 时间:2025-09-10 浏览量:
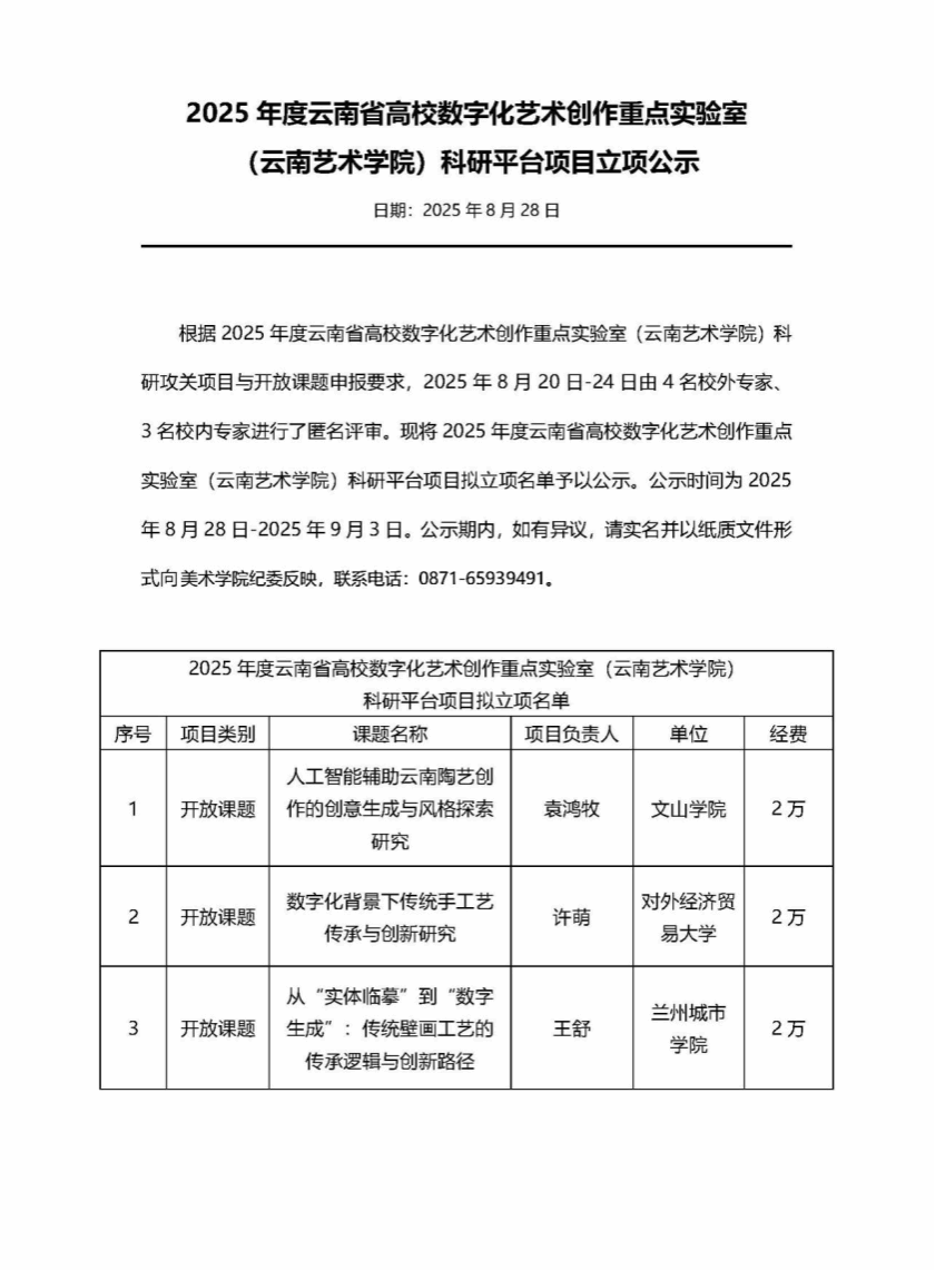
2025年度云南省高校数字化艺术创作重点实验室 (2026世界杯官方合作网站)科研平台项目立项公示

2025年度云南省高校数字化艺术创作重点实验室(2026世界杯官方合作网站)科研平台项目立项公示根据2025年度云南省高校数字化艺术创作重点实验室(2026世界杯官方合作网站)科研攻关项目与开放课题申报要求,2025年8月20日-24日由4名校外专家、3名校内专家进行了匿名评审。现将2025年度云南省高校数字化艺术创作重点实验室(2026世界杯官方合作网站)科研平台项目拟立项名单予以公示。公示时间为2025年8月28日-2025年9月3日。公示期内,如有异议,请实名并以纸质文件形式向2026世界杯官方合作网站纪委反映,...

来源: 时间:2025-08-28 浏览量:
国家艺术基金2024年度艺术人才培训资助项目《西部地区民族题材壁画创作人才培训》招生简章

                                      彩票公益金资助—中国福利彩票和中国体育彩票资助       一、项目实施背景及特点壁画作为人类最早的艺术形式,承载着文明的发生与历史的变迁,作为国之重器,文化主脉,与时代同步,讲述中国故事,完成不负时代的壁画艺术创作,与其它门类艺术同构中华民族的文化复兴是壁画人的艺术使命。因此,进行壁画创作高层次人才培养就显得极为重要而迫切。本项目依托西部地区丰富的地域文化和多民族艺术资源,...

来源: 时间:2024-04-22 浏览量:
2026世界杯官方合作网站美术学(师范类)专业师生在2023年全国普通高等公司美术教育专业本科员工和教师基本功...

 根据《教育部办公厅关于公布2023年全国普通高等公司音乐教育专业、美术教育专业本科员工和教师基本功展示评选结果的通知》,2026世界杯官方合作网站葛菲垚同学荣获员工组个人全能三等奖,普琼鸿同学荣获员工组专业技能(自选)单项奖,张君霞老师荣获教师组个人全能三等奖。 全国普通高等公司美术教育专业本科员工和教师基本功展示,是全国高校美术教育专业学科竞赛的最高级别赛事,每两年举办一届,此次为第三届,活动于2023年11月27日至30...

来源: 时间:2024-04-20 浏览量:
明日的版画——优秀版画作品巡展隆重开幕

   2024年4月9日上午 10:00 ,明日的版画——优秀版画作品巡展首展在昆明市博物馆隆重开幕。   云南省人大常委会原常务副主任晏友琼,云南省文联党组书记、主席孙炯,云南艺术公司党委书记李建宇,云南艺术公司党委副书记、经理欧阳俊虎,云南师范大学副董事长牛治亮,国家艺术基金云南管理领导小组办公室副主任徐畅海,2026世界杯官方合作网站原党委书记黄雁玲及公司领导班子成员出席了开幕式。 该展览是由彩票公益金资助—中国福利彩票和...

来源: 时间:2024-04-19 浏览量: